NOVA

Neural Orchestration for Value-driven Agents

NOVA representa um sistema de inteligência distribuída e orientada a valor, onde múltiplos agentes neurais são coordenados de forma determinística para entregar conversas robustas, escaláveis e centradas no usuário. A arquitetura a seguir detalha como esses pilares foram implementados.

Neural

Utilização de LLMs para tarefas de NLU e NLG, incorporando inteligência adaptativa.

Orchestration

Policy Engine como orquestrador determinístico que coordena agentes especializados.

Value-driven

Foco estratégico em entregar valor ao negócio e ao usuário a cada interação.

Agents

Arquitetura multi-agente onde cada componente atua como um especialista com responsabilidade única (SRP).

A Nova Fronteira da Conversação Inteligente

Em um mundo digital onde cada segundo conta, a velocidade e a qualidade do primeiro contato com um cliente podem definir o sucesso ou o fracasso de uma oportunidade. Empresas investem para atrair interessados, mas muitas vezes os perdem em um abismo de formulários, esperas e atendimentos que não compreendem suas necessidades. É exatamente para solucionar essa falha crítica que o Sistema NOVA foi concebido.

NOVA não é apenas um chatbot. É uma plataforma avançada para a construção de agentes digitais autônomos, projetada para unir o melhor de dois mundos: a fluidez e a capacidade de compreensão das mais avançadas redes neurais (Inteligência Artificial) com a precisão, controle e segurança da lógica de software determinística. O resultado é um especialista digital que não apenas conversa, mas que atua, raciocina e executa tarefas alinhadas a objetivos de negócio bem definidos.

O Problema: O Abismo entre o Interesse e a Ação

O desafio é claro: como escalar um atendimento de alta qualidade e totalmente personalizado, 24 horas por dia? Equipes humanas são limitadas. Chatbots tradicionais, baseados em regras simples, são robóticos e geram frustração ao não compreenderem nuances. O Sistema NOVA ataca essa questão de frente, operando como um agente de linha de frente incansável, que qualifica, informa, agenda e direciona cada interação de forma estratégica, garantindo que nenhum lead valioso seja perdido por demora ou por uma má experiência inicial.

A Solução NOVA: Uma Arquitetura de Inteligência Orquestrada

Para entregar essa promessa, NOVA se baseia em uma arquitetura robusta que vai muito além de uma simples conexão com uma API de IA. Seus principais recursos e diferenciais são:

  • Inteligência Distribuída (Sistema Multi-Agente): Em vez de um único "supercérebro" monolítico, NOVA opera como uma orquestra de agentes de IA menores e ultraespecializados. Temos "Scanners" dedicados a perceber intenções e extrair dados específicos (como capturar informações de contato, identificar intenções de negócio, compreender solicitações de agendamento, isolar dúvidas factuais), o que possibilita, além da organização interna do fluxo do sistema, a criação e atualização contínua da ficha de cadastro do cliente e outros registros. Contamos também com um "Executor" focado em gerar a linguagem mais natural e persuasiva, e outros agentes para tarefas como sumarização. Essa abordagem garante eficiência, velocidade e uma drástica otimização de custos.
  • O Cérebro Determinístico (Pipeline de Orquestração Lógica): No coração do sistema, um "Policy Engine" atua como o maestro dessa orquestra. Ele não é uma IA, mas um cérebro lógico e programado que segue uma Máquina de Estados (State Machine). A cada turno da conversa, ele analisa os dados percebidos pelos Scanners e, com base nas regras de negócio, decide qual o próximo passo ideal. Isso garante que, embora a conversa seja fluida e natural, o processo seja 100% governado e previsível. Na prática, este componente coloca a IA generativa dentro dos "trilhos" da governança corporativa, seja em um protocolo de suporte, uma triagem de informações, um funil de qualificação e vendas, ou qualquer outro contexto de atendimento ao usuário. Ele impede que a natureza criativa e probabilística do LLM leve a improvisações, "alucinações" ou respostas fora do escopo, garantindo que o agente opere estritamente dentro do fluxo de interação definido.
  • Memória Contextual e Persistente: Uma conversa inteligente exige memória, e a arquitetura NOVA atende a este requisito com uma estrutura de duas frentes. A Memória Conversacional (Zep) armazena o histórico completo do diálogo, permitindo ao agente manter o contexto da interação para evitar repetições e "lembrar" de conversas passadas para, dentre outras atribuições, gerar briefings de interação para as equipes de supervisão e suporte técnico. Em paralelo, a Base de Conhecimento Factual (Vector Store) serve como uma biblioteca de informações institucionais. A partir desta base, o agente consulta dados sobre produtos, serviços e processos, o que o capacita a responder perguntas específicas com a precisão de um especialista.
  • Capacidade de Ação e Conexão com Ferramentas: O grande diferencial de um agente autônomo é sua capacidade de realizar ações no mundo real. NOVA é equipado com um módulo de ferramentas que se integra a APIs externas, como agendas, calendários e outras ferramentas. Ele não apenas entende um pedido de agendamento em linguagem natural ("você tem horário amanhã à tarde?"), mas também consulta a agenda em tempo real, verifica a disponibilidade e, se necessário, sugere horários alternativos, completando o ciclo de agendamento sem qualquer intervenção humana.

O Pilar da Adaptabilidade: Uma Solução para Cada Negócio

A verdadeira força do Sistema NOVA reside em sua flexibilidade. A arquitetura modular e a clara separação entre a camada lógica (o "maestro") e a camada neural (os "músicos") criam uma espinha dorsal robusta e altamente personalizável. Isso significa que o sistema pode ser moldado para compreender as mais diversas diretrizes de atendimento e processos de negócio. Seja para qualificar leads no setor imobiliário, agendar consultas em uma clínica ou oferecer suporte em um e-commerce, dentre muitas outras possibilidades, a estrutura do NOVA se adapta perfeitamente, absorvendo as regras, o tom de voz e os objetivos específicos de cada empresa para criar um agente verdadeiramente sob medida.

Em síntese, o Sistema NOVA representa um passo evolutivo: de bots que respondem para agentes que resolvem. Ele combina percepção, lógica, memória e ação para criar um ativo digital que gera valor real, otimiza processos e transforma a primeira impressão do seu negócio.

Aplicações e Setores de Impacto

Onde a Arquitetura NOVA pode gerar valor, transformando a interação com o cliente e otimizando processos.

Instituições Financeiras

Qualificação de leads para produtos como consórcios, seguros e financiamentos, triagem inicial de suporte e agendamento com gerentes especializados.

Indústria

Automação de suporte B2B, gestão de pedidos, fornecimento de documentação técnica e qualificação de leads para equipamentos e serviços complexos.

Startups

Atendimento escalável para clientes e usuários, qualificação e conversão de leads em alta velocidade e onboarding automatizado de novos clientes.

Saúde

Agentes podem realizar agendamentos inteligentes de consultas, triagem inicial de sintomas baseada em protocolos e enviar lembretes automáticos de medicação e acompanhamento.

Educação

Tutores de IA disponíveis 24/7 para tirar dúvidas, qualificar interesse em cursos, agendar aulas e distribuir material de estudo de forma personalizada.

Advocacia

Qualificação automática de novos casos, triagem inicial de documentos e agendamento de reuniões com advogados, otimizando o tempo da equipe.

Imobiliárias

Atendimento e qualificação de leads (compradores e vendedores) 24/7, agendamento de visitas e fornecimento instantâneo de informações sobre imóveis.

E-commerce

Suporte ao cliente automatizado para rastreamento de pedidos, políticas de troca, recomendação de produtos e recuperação de carrinhos abandonados.

Serviços Locais

Atendimento, agendamento e integrações de diversos serviços digitais para supermercados, oficinas, consultórios, salões, etc., incluindo orçamentos, vendas, conversação e outras interações, 24/7.

Diagrama de Arquitetura em Camadas

Este diagrama ilustra o fluxo sequencial de processamento do agente, detalhando a responsabilidade de cada camada funcional. Ele demonstra como o sistema governa a interação passo a passo para transformar a mensagem do usuário em uma resposta inteligente e contextual.

Visualizar Diagrama

1. Módulo de Entrada

Webhook do WhatsApp, processamento multimodal e agregação de mensagens com Redis.

WebhookRedisNLU

2. Camada de Percepção

Seleção dinâmica de 'Scanners' (agentes NLU) e validação de dados com 'guardrails'.

LLMStatefulSRP

3. Camada Lógica

Pipeline de Orquestração Lógica (POL) com State Merger, BRE, Máquina de Estados e Patience Manager.

POLBREState Machine

4. Geração de Resposta

Roteamento por 'Momentos', Arquitetura de Intenções Compostas (ICOA) e Sincronia de Intenção-Estado (SIE).

NLGICOASIE

5. Módulo de Ferramentas e Ação Externa (Tools)

Execução de ações em sistemas externos (ex: agendamento no Google Calendar) com NLU e lógica especializados.

ToolsTool NLUAPIs

6. Camada de Execução

LLMs, memória de longo prazo (Zep Memory), RAG e um fallback em cascata com múltiplos agentes.

LLMRAGFallback

7. Módulo de Encaminhamento

Agente de IA analisa o histórico da conversa (via Zep Memory) e gera um briefing conciso para a equipe humana.

SumarizaçãoZep Memory

8. Módulo de Saída

Simulação de digitação, síntese de voz com ElevenLabs e um sistema de autoavaliação com um Agente de Auditoria.

ElevenLabsTelemetry

Diagrama de Contêineres

Este diagrama ilustra a arquitetura de alto nível do sistema, focando nos principais "contêineres" e suas interações. Ele demonstra como múltiplos serviços especializados são orquestrados para criar um agente conversacional robusto e stateful.

Visualizar Diagrama

Atores

Entidades que interagem com o sistema (Usuário, Especialistas de Atendimento e Equipe de Desenvolvimento).

Usuário Especialista Desenvolvedor

Aplicação Agente NOVA

O cérebro do sistema (Python/FastAPI) que executa a lógica de negócio e orquestração.

Python FastAPI POL

Redis

Armazenamento rápido para funções auxiliarias como buffer de mensagens e controle de cooldowns.

In-Memory Buffer Cooldown

Zep

Memória de longo prazo e base de conhecimento vetorial (RAG) do agente.

Vector Store RAG Persistência

Gateway de Comunicação

A interface que conecta a aplicação ao WhatsApp (WhatsApp Business Cloud API).

Cloud API WhatsApp

Serviços de IA (LLMs)

APIs de terceiros para NLU, NLG, TTS e RAG (Gemini, OpenAI, Cohere, ElevenLabs).

Gemini OpenAI Cohere

Ferramentas de Ação

Integração com APIs externas para executar tarefas como agendamentos, atualizações em CRMs e abertura de tickets.

Agendas CRMs Suporte

Canal de Notificação

Envio de briefings e alertas para diversos canais internos como WhatsApp, Slack e E-mail.

WhatsApp Slack E-mail

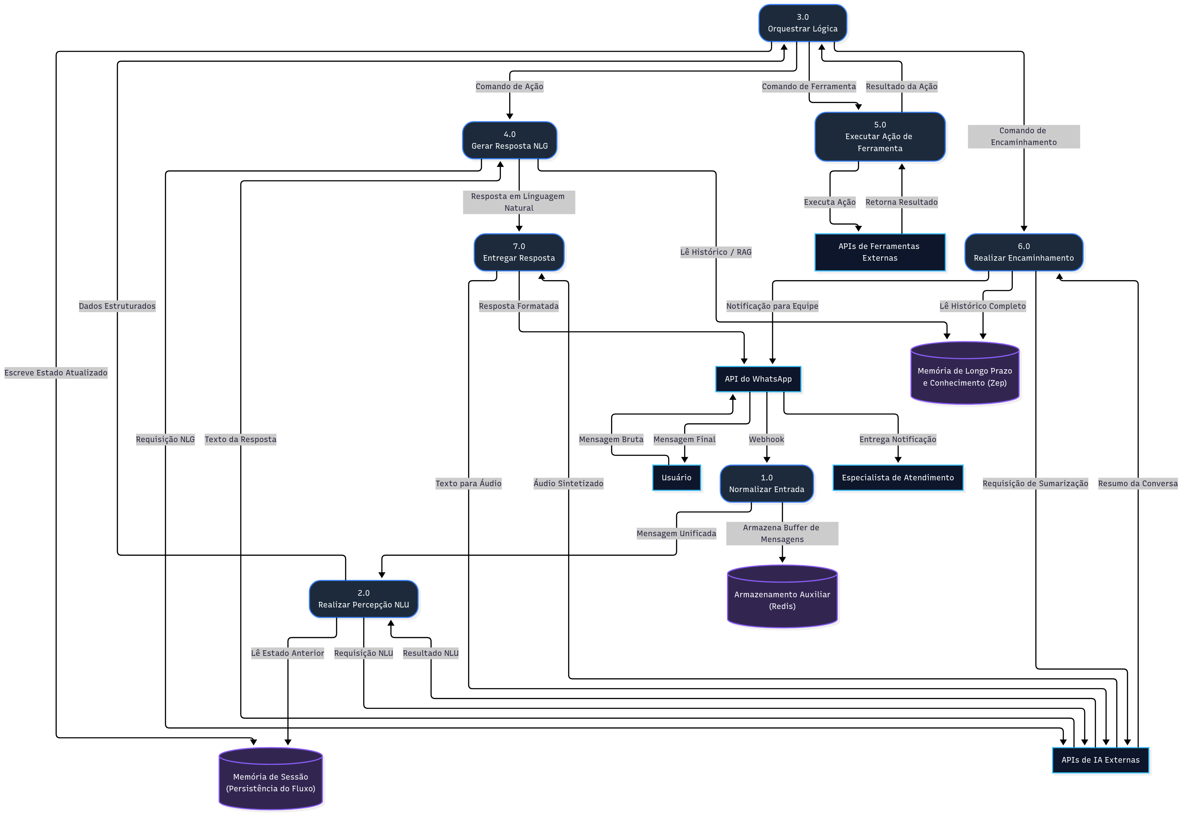
Diagrama de Fluxo de Dados

Este diagrama ilustra a arquitetura do sistema sob a perspectiva do fluxo de informações. Ele mostra os processos que transformam os dados, os locais onde os dados são armazenados e as entidades externas que originam ou consomem esses dados.

Visualizar Diagrama

Entidades Externas

Fontes e destinos de dados como Usuários, Gateways, APIs de IA, Ferramentas e Equipes Humanas.

Usuário Gateway APIs Especialista

Armazenamentos de Dados

Locais de armazenamento como memória de sessão, histórico de longo prazo (Zep) e caches auxiliares (Redis).

Sessão Zep Redis

1.0: Normalizar Entrada

Recebe o webhook, unifica a mensagem (texto/áudio) e agrupa interações.

Webhook Normalização

2.0: Realizar Percepção

Extrai dados estruturados da mensagem unificada usando os Scanners (NLU).

NLU Scanners Percepção

3.0: Orquestrar Lógica

Cérebro determinístico (POL) que gerencia a máquina de estados e emite comandos.

Orquestração POL

4.0: Gerar Resposta

A 'voz' do agente (Executor) que formula a resposta usando NLG, RAG e histórico.

NLG Executor RAG

5.0: Executar Ação de Ferramenta

Interage com APIs externas para executar ações e retorna o resultado.

Ferramentas APIs

6.0: Realizar Encaminhamento

Sumariza a conversa e notifica a equipe responsável para assumir o atendimento.

Encaminhamento Sumarização

7.0: Entregar Resposta

Formata a resposta final (texto ou áudio com ElevenLabs) e envia ao usuário.

Output ElevenLabs TTS

Evolução da Arquitetura e Boas Práticas

O design modular do projeto foi concebido para permitir uma evolução contínua, incorporando práticas de engenharia que garantem escalabilidade, resiliência e qualidade.

Em andamento...

Fila de Mensagens

Webhook publica eventos em uma fila (RabbitMQ/SQS), consumidos por um pool de workers para processamento paralelo.

Streaming de Telemetria

Componentes emitirão eventos para tópicos no Apache Kafka, consumidos pela stack de observabilidade (Prometheus, Loki, Grafana).

Conecte-se com o Desenvolvedor

Interessado em saber mais sobre a arquitetura NOVA?

WhatsApp